A data model for map projections is needed for building up coordinate reference system management systems. There you store coordinate reference system definitions and relationships between them. Map projections define a specific relationship between corresponding coordinate reference systems.
For creating a data model of map projections, first it needs a systematization of map projections.
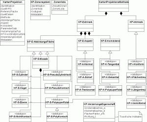
Both, a systematization of map projections as well as data model of map projections is found in:
Stefan A. Voser“Konzeptuelle Modellierung von Koordinatensystemen für Geodateninfrastrukturen”
(“Conceptual Modelling of Coordinate Systems for Geodatainfrastructures”)2007
![Datenmodell von Kartenprojektionen [Voser2007]](https://web.mapref.org/wp-content/uploads/2015/01/mp-systematik-300x249.gif)
- More about Datamodelling of Coordinate Reference Systems is found [here].
- On the Systematics of Map Projections
last update: 15.09.2020
published: 29.01.2015
Add a Comment